正在阅读:

融资超800亿,美尚产业藏着这些趋势

扫一扫下载界面新闻APP

融资超800亿,美尚产业藏着这些趋势

美妆领域(含护肤/彩妆/原料商等)至少14起,融资总额723.46亿元;电商和新消费领域13起,融资总额约18.39亿元;AI领域至少30起,融资总额为116亿元。

文|仪美尚

全球美尚产业的投融资在8月继续保持了“克制”。

据仪美尚不完全统计,8月1日-8月31日,全球美尚产业已披露的投融资(含股权收/并购)事件至少57起,融资总额按人民币计约为858亿元(按9月11日汇率计算)。

其中,美妆领域(含护肤/彩妆/原料商等)至少14起,融资总额723.46亿元;电商和新消费领域13起,融资总额约18.39亿元;AI领域至少30起,融资总额为116亿元。

从投融资事件的数量来看,与7月几乎持平。从金额上看,尽管融资总额环比大增208%,但若剔除美国私募股权Sycamore Partners的一笔高达100亿美元的投资(该融资案已于今年3月公布,8月完成交易),总融资金额将少于7月。

最大单笔融资712亿元,合成生物学持续“受宠”

8月发生的14起美妆赛道的融资事件中,美容护肤4起,彩妆/香氛/个护赛道共2起,原料/生产商/研发商赛道8起。

透过这14起融资事件,可以观察到美妆赛道8月的融资事件呈现出以下特点:

1.美国资本活跃,单笔最大投资712亿元。

来自美国的资本显得尤为活跃,在14起投资事件中,来自美国的投资机构至少参与了5起,涵盖了美容护肤、彩妆及合成生物学等领域。

单笔投资最大的来自美国私募股权机构Sycamore Partners,其8月份已完成对全球领先的医药与美妆零售企业Walgreens Boots Alliance的收购,金额高达100亿美元(约合人民币712亿元)。

早在今年3月,这一融资消息便已传出。而英国知名的健康与美妆连锁零售商Boots,正属于Walgreens Boots Alliance旗下产业。公开资料显示,Boots拥有超过175年历史,门店数量一度高达2200家,旗下拥有No7、Soap &Glory、Liz Earle Beauty等美妆品牌,产品涵盖药品、健康及美妆品类。

此外,由美国资本参与的投资至少还有4起——Prelude Growth Partners对生物科技抗衰品牌OneSkin投资2000万美元(约合人民币1.42亿元);墨西哥纯素美妆配饰品牌Sarelly的300万美元融资(约合人民币0.2亿元),Sandbox Studios参与其中;美国美发公司Olaplex收购生物科技公司Purvala Biosciences;IDG资本独家领投国内消费医疗创新药企迈诺威医药,投资金额近亿元。

2.国内融资略有回暖,美容护肤和彩妆“破冰”。

回顾7月份的投融资市场,美容护肤和彩妆品牌可谓降至“冰点”——美妆赛道仅有的4起融资,全部被合成生物学或上游生产商“霸占”。但8月份,这一现象有所改观。

8月底,深圳市旭鹏网络科技有限公司宣布完成近千万元Pre-A轮融资,由合享创投投资,资金将用于新品研发量产、品牌打造等。

公开资料显示,无感化面部理容品牌GREENLAB绿所隶属于该公司。绿所成立于2023年,2024年6月上线首款产品,聚焦“精致懒”男性用户需求。

合享创投创始合伙人杨孟衡公开表示,投资绿所,源于其在男士美妆赛道中展现出的独特价值与深层潜力。团队深耕用户真实需求,开创性推出“修颜乳”这一全新品类。更值得肯定的是,“无感化”、“精致懒”的品牌主张并非空洞口号,而是深度融入产品研发、极简包装设计与场景化营销的每一个环节。

此外,彩妆品牌花知晓母公司深圳花知晓电子商务有限公司,于8月底新增股东珀莱雅(海南)投资有限公司,后者以38.45%的持股比例成为花知晓第二大股东,认缴出资额149.94万元。

天眼查信息显示,花知晓此前已完成2轮融资,投资者包括天图投资、坤言资本,融资总额超过1亿元,企业估值在2021年3月超过10亿元。

花知晓联合创始人兼CEO杨子枫表示,资金和产业的支持,将帮助花知晓在供应链整合、产品研发和国际化扩张上走得更快。据了解,花知晓将在2025年10月于海外开设首家快闪店,并计划与美国具有影响力的彩妆零售渠道合作。

3.合成生物学热度不减,华熙生物旗下企业获投。

作为近年来资本较为偏爱的赛道,原料/生产商/研发商赛道8月份发生了8起融资事件,国内企业便占据了6起,吸引了青创投、欧莱雅和IDG资本等知名机构持续押注。

其中,芝诺科技和一兮生物均聚焦母乳低聚糖(HMOs)等产品。8月,芝诺科技宣布完成数千万元Pre-A轮融资,由青创投、拙朴投资联合投资;一兮生物宣布完成近两亿元A轮融资,由黄山产投集团旗下的黄山新安江资本领投。

宣布获得华盖资本、蓝驰创投等投资5亿元的摩漾生物,则聚焦医美赛道。公开信息显示,

摩漾生物自2000年起便深耕医用生物材料领域,在磷酸钙盐、聚乳酸、基因重组人源胶原蛋白等关键材料的研发上积累了深厚技术储备,“优法兰 魔法CC针”是其主打产品。

此前,摩漾生物便已获得上海国资委旗下上海科创投股份、上汽集团旗下恒旭资本,金鼎资本和博远资本等机构的投资。

在获投企业中,也出现了华熙生物的身影。作为华熙生物旗下合成生物学企业,华熙唐安于8月份获得中科先进产业基金和光明科学城的联合投资。

公开资料显示,华熙唐安成立于2023年,聚焦活性糖类分子生物合成及创新药物开发,致力于打造国际领先的肝素聚糖(HeparinoGAG)全产业链平台。华熙唐安采用全酶合成肝素聚糖技术,相较于采用传统制备方法的动物源肝素,酶合成肝素展现出了更高生产效率、更优产品质量及效果,其抗凝血活性是动物源肝素的10倍。

新消费融资回暖,这个文创品牌获投数亿

在电商和新消费领域获得融资的13家品牌/企业中,电商/服务商有6家,占比46%;新消费领域的品牌7家,占比54%。从数量上看,少于7月份,但融资金额18.39亿元,环比增长了635%。

电商/服务商领域,8月12日,乐橘科技宣布完成B++轮融资,由中国石油集团旗下昆仑资本独家投资。此前乐橘曾获中国石化、万华化学和高瓴创投等机构投资。公开资料显示,乐橘科技成立于2018年,深耕于回收再生、循环物流、智能设备三大业务板块。

而作为领先的跨境电商数字科技公司,豆沙包(Dowsure)8月宣布完成C1轮融资,获得汇丰(HSBC)的战略投资。据悉,豆沙包利用其先进的人工智能模型、API技术能力、全面的产品矩阵,与金融机构、跨境电商平台合作,为卖家提供快捷、便利、安全的资金解决方案。

新消费领域的投资,涵盖了餐饮、文创、游戏、电器和农业等诸多领域。

云南民族非遗茶饮品牌山野泡泡母公司宣布完成2800万元A+轮融资,由中良华太投资有限公司投资。公司计划将资金重点投向孵化餐饮品牌、强化供应链网络和加码餐饮数字化解决方案研发等三大方向。

8月份国内新消费领域的最大一笔融资来自新一代文创品牌闪魂ShiningSoul,其获得了数亿元来自高瓴创投、高榕创投和凯辉基金的联合投资。

据公开信息,闪魂主要聚焦于文创产业下的卡牌行业。在创立之后,闪魂与多家头部游戏公司展开合作,推出了一系列IP联名卡牌。比如与腾讯旗下拳头公司合作的《英雄联盟》卡牌,与网易合作的《第五人格》《阴阳师》卡牌,以及与米哈游合作的《原神》卡牌等。除了游戏IP卡牌,闪魂还涉足其他热门IP,如《小猪佩奇》等。

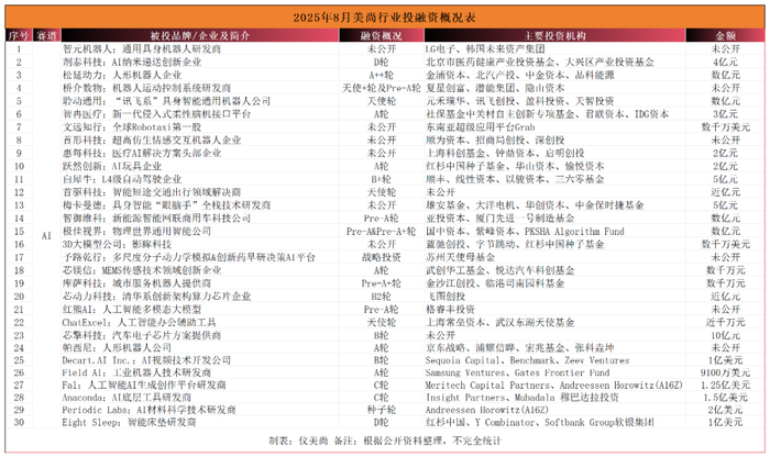
AI赛道内卷,创新方向日益细分

根据烯牛数据,8月我国人工智能领域共发生投融资事件163起,披露融资金额76.8亿元,位居全行业融资金额第三位。与2024年同一时期相比,投融资事件数量增加了66起,融资金额下降了43%。

与7月份相比,人工智能领域投融资事件增加了6起,披露融资金额下降了40%。除IPO、收并购、股权转让、股权融资、债权融资和新三板事件外,最大一笔为机器人智能化解决方案提供商“梅卡曼德”的5亿元股权融资,投资方为雄安基金、中金资本、海河产业基金等。

从融资数量增多但融资金额大幅缩水的现象来看,AI人工智能赛道已有内卷之势,这也倒逼人工智能领域的创新不断细分。

以大热的人形机器人为例,便囊括了旨在模仿人类形态和运动能力的人形机器人,代表企业包括松延动力、帕西尼;针对特定场景(工业、城市、家庭)的通用/专用服务机器人,如工业臂、城市清洁/配送机器人、安防巡检机器人等,代表企业有智元机器人、聆动通用、库萨科技;为机器人提供“感知”、“决策”、“控制”能力的机器人核心部件与系统,如主打“眼脑手”全栈技术的梅卡曼德,主打运动控制系统的桥介数物。

而这种创新,在垂直行业显得更为明显,如AI+医疗、AI+玩具、AI+家居、AI+办公等等。

8月18日,医疗AI解决方案企业惠每科技宣布完成近2亿元新一轮融资,领投方之一为上海科创基金。公开资料显示,惠每科技致力于通过人工智能解决临床痛点,已形成AI辅助临床决策、赋能事中质控、实现事中费控的三大类解决方案,其AI产品矩阵累计覆盖1200余家医院,其中70%以上为三级医院。

8月25日,AI 玩具企业Haivivi跃然创新宣布完成2亿元A轮系列融资,由中金资本旗下基金、红杉中国种子基金、华山资本、愉悦资本领投,招银国际等共同参投,Brizan Ventures等老股东加注。

去年6月,跃然创新率先将大模型引入玩具领域,推出全球首款AI玩具BubblePal。该产品支持角色扮演、多语言对话、AI故事共创等功能,从音色、世界观、性格习性等维度还原了数十个经典IP角色。其运用多智能体交互设计,使 AI玩具拥有长期记忆与自适应学习能力、情感识别与交互能力,在回应孩子奇思妙想的同时,给予孩子情感陪伴。

在全球,AI的创新能力也在不断“加强”。如一家名为Eight Sleep的智能床垫公司,8月宣布完成1亿美元(约合人民币7.12亿元)D轮融资,投资方包括红杉中国、Valor Equity Partners和Founders Fund等明星机构。

公开信息显示,Eight Sleep推出的核心产品Pod系列床垫,内置35个“非接触式”传感器,可以实时捕捉卧室温湿度、天气数据,通过捕捉人体血液流动和呼吸带来的细微震动,“猜”出心率、呼吸频率、睡眠阶段等数据,并根据不同阶段的体温需求直接指挥床罩调温,深睡时降温等。截至目前,Pod系列床垫已经为Eight Sleep带来了5亿美元(约合人民币35.6亿元)的硬件收入。

从8月的美尚行业投融资情况来看,不论是美妆领域,原料端还是最为前沿的人工智能赛道,当产业发展到一定阶段,唯有创新才能破局,也只有创新,才能吸引资本和市场的关注,成为产业的长期领跑者。

 
本文为转载内容,授权事宜请联系原著作权人。

评论

暂无评论哦,快来评价一下吧!

下载界面新闻

微信公众号

微博

融资超800亿,美尚产业藏着这些趋势

美妆领域(含护肤/彩妆/原料商等)至少14起,融资总额723.46亿元;电商和新消费领域13起,融资总额约18.39亿元;AI领域至少30起,融资总额为116亿元。

文|仪美尚

全球美尚产业的投融资在8月继续保持了“克制”。

据仪美尚不完全统计,8月1日-8月31日,全球美尚产业已披露的投融资(含股权收/并购)事件至少57起,融资总额按人民币计约为858亿元(按9月11日汇率计算)。

其中,美妆领域(含护肤/彩妆/原料商等)至少14起,融资总额723.46亿元;电商和新消费领域13起,融资总额约18.39亿元;AI领域至少30起,融资总额为116亿元。

从投融资事件的数量来看,与7月几乎持平。从金额上看,尽管融资总额环比大增208%,但若剔除美国私募股权Sycamore Partners的一笔高达100亿美元的投资(该融资案已于今年3月公布,8月完成交易),总融资金额将少于7月。

最大单笔融资712亿元,合成生物学持续“受宠”

8月发生的14起美妆赛道的融资事件中,美容护肤4起,彩妆/香氛/个护赛道共2起,原料/生产商/研发商赛道8起。

透过这14起融资事件,可以观察到美妆赛道8月的融资事件呈现出以下特点:

1.美国资本活跃,单笔最大投资712亿元。

来自美国的资本显得尤为活跃,在14起投资事件中,来自美国的投资机构至少参与了5起,涵盖了美容护肤、彩妆及合成生物学等领域。

单笔投资最大的来自美国私募股权机构Sycamore Partners,其8月份已完成对全球领先的医药与美妆零售企业Walgreens Boots Alliance的收购,金额高达100亿美元(约合人民币712亿元)。

早在今年3月,这一融资消息便已传出。而英国知名的健康与美妆连锁零售商Boots,正属于Walgreens Boots Alliance旗下产业。公开资料显示,Boots拥有超过175年历史,门店数量一度高达2200家,旗下拥有No7、Soap &Glory、Liz Earle Beauty等美妆品牌,产品涵盖药品、健康及美妆品类。

此外,由美国资本参与的投资至少还有4起——Prelude Growth Partners对生物科技抗衰品牌OneSkin投资2000万美元(约合人民币1.42亿元);墨西哥纯素美妆配饰品牌Sarelly的300万美元融资(约合人民币0.2亿元),Sandbox Studios参与其中;美国美发公司Olaplex收购生物科技公司Purvala Biosciences;IDG资本独家领投国内消费医疗创新药企迈诺威医药,投资金额近亿元。

2.国内融资略有回暖,美容护肤和彩妆“破冰”。

回顾7月份的投融资市场,美容护肤和彩妆品牌可谓降至“冰点”——美妆赛道仅有的4起融资,全部被合成生物学或上游生产商“霸占”。但8月份,这一现象有所改观。

8月底,深圳市旭鹏网络科技有限公司宣布完成近千万元Pre-A轮融资,由合享创投投资,资金将用于新品研发量产、品牌打造等。

公开资料显示,无感化面部理容品牌GREENLAB绿所隶属于该公司。绿所成立于2023年,2024年6月上线首款产品,聚焦“精致懒”男性用户需求。

合享创投创始合伙人杨孟衡公开表示,投资绿所,源于其在男士美妆赛道中展现出的独特价值与深层潜力。团队深耕用户真实需求,开创性推出“修颜乳”这一全新品类。更值得肯定的是,“无感化”、“精致懒”的品牌主张并非空洞口号,而是深度融入产品研发、极简包装设计与场景化营销的每一个环节。

此外,彩妆品牌花知晓母公司深圳花知晓电子商务有限公司,于8月底新增股东珀莱雅(海南)投资有限公司,后者以38.45%的持股比例成为花知晓第二大股东,认缴出资额149.94万元。

天眼查信息显示,花知晓此前已完成2轮融资,投资者包括天图投资、坤言资本,融资总额超过1亿元,企业估值在2021年3月超过10亿元。

花知晓联合创始人兼CEO杨子枫表示,资金和产业的支持,将帮助花知晓在供应链整合、产品研发和国际化扩张上走得更快。据了解,花知晓将在2025年10月于海外开设首家快闪店,并计划与美国具有影响力的彩妆零售渠道合作。

3.合成生物学热度不减,华熙生物旗下企业获投。

作为近年来资本较为偏爱的赛道,原料/生产商/研发商赛道8月份发生了8起融资事件,国内企业便占据了6起,吸引了青创投、欧莱雅和IDG资本等知名机构持续押注。

其中,芝诺科技和一兮生物均聚焦母乳低聚糖(HMOs)等产品。8月,芝诺科技宣布完成数千万元Pre-A轮融资,由青创投、拙朴投资联合投资;一兮生物宣布完成近两亿元A轮融资,由黄山产投集团旗下的黄山新安江资本领投。

宣布获得华盖资本、蓝驰创投等投资5亿元的摩漾生物,则聚焦医美赛道。公开信息显示,

摩漾生物自2000年起便深耕医用生物材料领域,在磷酸钙盐、聚乳酸、基因重组人源胶原蛋白等关键材料的研发上积累了深厚技术储备,“优法兰 魔法CC针”是其主打产品。

此前,摩漾生物便已获得上海国资委旗下上海科创投股份、上汽集团旗下恒旭资本,金鼎资本和博远资本等机构的投资。

在获投企业中,也出现了华熙生物的身影。作为华熙生物旗下合成生物学企业,华熙唐安于8月份获得中科先进产业基金和光明科学城的联合投资。

公开资料显示,华熙唐安成立于2023年,聚焦活性糖类分子生物合成及创新药物开发,致力于打造国际领先的肝素聚糖(HeparinoGAG)全产业链平台。华熙唐安采用全酶合成肝素聚糖技术,相较于采用传统制备方法的动物源肝素,酶合成肝素展现出了更高生产效率、更优产品质量及效果,其抗凝血活性是动物源肝素的10倍。

新消费融资回暖,这个文创品牌获投数亿

在电商和新消费领域获得融资的13家品牌/企业中,电商/服务商有6家,占比46%;新消费领域的品牌7家,占比54%。从数量上看,少于7月份,但融资金额18.39亿元,环比增长了635%。

电商/服务商领域,8月12日,乐橘科技宣布完成B++轮融资,由中国石油集团旗下昆仑资本独家投资。此前乐橘曾获中国石化、万华化学和高瓴创投等机构投资。公开资料显示,乐橘科技成立于2018年,深耕于回收再生、循环物流、智能设备三大业务板块。

而作为领先的跨境电商数字科技公司,豆沙包(Dowsure)8月宣布完成C1轮融资,获得汇丰(HSBC)的战略投资。据悉,豆沙包利用其先进的人工智能模型、API技术能力、全面的产品矩阵,与金融机构、跨境电商平台合作,为卖家提供快捷、便利、安全的资金解决方案。

新消费领域的投资,涵盖了餐饮、文创、游戏、电器和农业等诸多领域。

云南民族非遗茶饮品牌山野泡泡母公司宣布完成2800万元A+轮融资,由中良华太投资有限公司投资。公司计划将资金重点投向孵化餐饮品牌、强化供应链网络和加码餐饮数字化解决方案研发等三大方向。

8月份国内新消费领域的最大一笔融资来自新一代文创品牌闪魂ShiningSoul,其获得了数亿元来自高瓴创投、高榕创投和凯辉基金的联合投资。

据公开信息,闪魂主要聚焦于文创产业下的卡牌行业。在创立之后,闪魂与多家头部游戏公司展开合作,推出了一系列IP联名卡牌。比如与腾讯旗下拳头公司合作的《英雄联盟》卡牌,与网易合作的《第五人格》《阴阳师》卡牌,以及与米哈游合作的《原神》卡牌等。除了游戏IP卡牌,闪魂还涉足其他热门IP,如《小猪佩奇》等。

AI赛道内卷,创新方向日益细分

根据烯牛数据,8月我国人工智能领域共发生投融资事件163起,披露融资金额76.8亿元,位居全行业融资金额第三位。与2024年同一时期相比,投融资事件数量增加了66起,融资金额下降了43%。

与7月份相比,人工智能领域投融资事件增加了6起,披露融资金额下降了40%。除IPO、收并购、股权转让、股权融资、债权融资和新三板事件外,最大一笔为机器人智能化解决方案提供商“梅卡曼德”的5亿元股权融资,投资方为雄安基金、中金资本、海河产业基金等。

从融资数量增多但融资金额大幅缩水的现象来看,AI人工智能赛道已有内卷之势,这也倒逼人工智能领域的创新不断细分。

以大热的人形机器人为例,便囊括了旨在模仿人类形态和运动能力的人形机器人,代表企业包括松延动力、帕西尼;针对特定场景(工业、城市、家庭)的通用/专用服务机器人,如工业臂、城市清洁/配送机器人、安防巡检机器人等,代表企业有智元机器人、聆动通用、库萨科技;为机器人提供“感知”、“决策”、“控制”能力的机器人核心部件与系统,如主打“眼脑手”全栈技术的梅卡曼德,主打运动控制系统的桥介数物。

而这种创新,在垂直行业显得更为明显,如AI+医疗、AI+玩具、AI+家居、AI+办公等等。

8月18日,医疗AI解决方案企业惠每科技宣布完成近2亿元新一轮融资,领投方之一为上海科创基金。公开资料显示,惠每科技致力于通过人工智能解决临床痛点,已形成AI辅助临床决策、赋能事中质控、实现事中费控的三大类解决方案,其AI产品矩阵累计覆盖1200余家医院,其中70%以上为三级医院。

8月25日,AI 玩具企业Haivivi跃然创新宣布完成2亿元A轮系列融资,由中金资本旗下基金、红杉中国种子基金、华山资本、愉悦资本领投,招银国际等共同参投,Brizan Ventures等老股东加注。

去年6月,跃然创新率先将大模型引入玩具领域,推出全球首款AI玩具BubblePal。该产品支持角色扮演、多语言对话、AI故事共创等功能,从音色、世界观、性格习性等维度还原了数十个经典IP角色。其运用多智能体交互设计,使 AI玩具拥有长期记忆与自适应学习能力、情感识别与交互能力,在回应孩子奇思妙想的同时,给予孩子情感陪伴。

在全球,AI的创新能力也在不断“加强”。如一家名为Eight Sleep的智能床垫公司,8月宣布完成1亿美元(约合人民币7.12亿元)D轮融资,投资方包括红杉中国、Valor Equity Partners和Founders Fund等明星机构。

公开信息显示,Eight Sleep推出的核心产品Pod系列床垫,内置35个“非接触式”传感器,可以实时捕捉卧室温湿度、天气数据,通过捕捉人体血液流动和呼吸带来的细微震动,“猜”出心率、呼吸频率、睡眠阶段等数据,并根据不同阶段的体温需求直接指挥床罩调温,深睡时降温等。截至目前,Pod系列床垫已经为Eight Sleep带来了5亿美元(约合人民币35.6亿元)的硬件收入。

从8月的美尚行业投融资情况来看,不论是美妆领域,原料端还是最为前沿的人工智能赛道,当产业发展到一定阶段,唯有创新才能破局,也只有创新,才能吸引资本和市场的关注,成为产业的长期领跑者。

 
本文为转载内容,授权事宜请联系原著作权人。