天猫发布乐器消费新趋势:智能乐器成第五大品类,新世代+银发族驱动行业新增长

近日,天猫乐器行业发布《2025天猫乐器趋势白皮书》。报告显示,中国乐器市场保持平稳增长,天猫市场份额持续领先。乐器消费正从传统的学考培训需求,逐步转向以个人兴趣为核心的悦己型消费。都市年轻白领与银发群体成为市场新增量。

1.png

从品类结构来看,吉他、键盘、西洋、民族四大品类仍是市场基本盘,但其内部已呈现明显的升级趋势:吉他品类呈现电子化与高端化并行的趋势,4000元以上电吉他增长强劲;数码钢琴在西洋键盘类目中占据主导地位;西洋乐器在专业爱好者推动下向高端延伸;民族乐器如古筝、古琴、笛子,则依托大师工艺带动高端文化消费持续升温。

3.png

与此同时,智能乐器作为行业新兴品类,凭借强劲的爆发力迅速崛起,已成为第五大品类。其背后,是国产科技企业加速入局乐器赛道,利用人工智能与智能技术,推动“三分钟上手一件乐器”成为现实,吸引大量零基础用户轻松接触音乐。智能乐器的普及,标志着乐器正从“专业技能工具”向“大众生活方式产品”实质性转型。

4.png

5.png

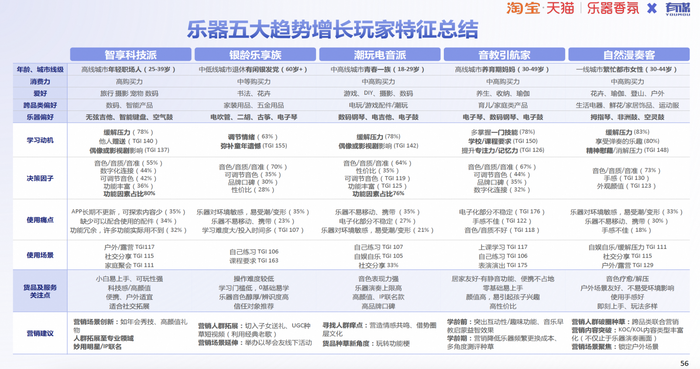
支撑这一系列变化的,是消费人群的代际更替与动机转变。传统主力用户仍以高线城市的中年及熟龄群体为主,其中小镇中老年、资深白领与都市蓝领的占比持续攀升,合计已超五成。与此同时,年轻新生代、都市亲子家庭及银发一族正以鲜明的差异化需求加速入场——年轻人追求个性表达与社交属性,家长聚焦儿童美育启蒙,银发族则将音乐视为精神陪伴与生活乐趣。这三大新兴群体正成为驱动乐器行业结构性增长的关键力量,推动市场从“小众爱好”向“全民悦己”加速演进。

7.png

业内人士指出,随着兴趣消费持续深化,人们购买乐器不仅仅看音色与工艺,更在意它能否契合自己对理想生活的想象。

(免责声明:本文为本网站出于传播商业信息之目的进行转载发布,不代表本网站的观点及立场。本文所涉文、图、音视频等资料之一切权力和法律责任归材料提供方所有和承担。本网站对此咨询文字、图片等所有信息的真实性不作任何保证或承诺,亦不构成任何购买、投资等建议,据此操作者风险自担。)

本文为转载内容,授权事宜请联系原著作权人。

评论

暂无评论哦,快来评价一下吧!

天猫发布乐器消费新趋势:智能乐器成第五大品类,新世代+银发族驱动行业新增长

近日,天猫乐器行业发布《2025天猫乐器趋势白皮书》。报告显示,中国乐器市场保持平稳增长,天猫市场份额持续领先。乐器消费正从传统的学考培训需求,逐步转向以个人兴趣为核心的悦己型消费。都市年轻白领与银发群体成为市场新增量。

1.png

从品类结构来看,吉他、键盘、西洋、民族四大品类仍是市场基本盘,但其内部已呈现明显的升级趋势:吉他品类呈现电子化与高端化并行的趋势,4000元以上电吉他增长强劲;数码钢琴在西洋键盘类目中占据主导地位;西洋乐器在专业爱好者推动下向高端延伸;民族乐器如古筝、古琴、笛子,则依托大师工艺带动高端文化消费持续升温。

3.png

与此同时,智能乐器作为行业新兴品类,凭借强劲的爆发力迅速崛起,已成为第五大品类。其背后,是国产科技企业加速入局乐器赛道,利用人工智能与智能技术,推动“三分钟上手一件乐器”成为现实,吸引大量零基础用户轻松接触音乐。智能乐器的普及,标志着乐器正从“专业技能工具”向“大众生活方式产品”实质性转型。

4.png

5.png

支撑这一系列变化的,是消费人群的代际更替与动机转变。传统主力用户仍以高线城市的中年及熟龄群体为主,其中小镇中老年、资深白领与都市蓝领的占比持续攀升,合计已超五成。与此同时,年轻新生代、都市亲子家庭及银发一族正以鲜明的差异化需求加速入场——年轻人追求个性表达与社交属性,家长聚焦儿童美育启蒙,银发族则将音乐视为精神陪伴与生活乐趣。这三大新兴群体正成为驱动乐器行业结构性增长的关键力量,推动市场从“小众爱好”向“全民悦己”加速演进。

7.png

业内人士指出,随着兴趣消费持续深化,人们购买乐器不仅仅看音色与工艺,更在意它能否契合自己对理想生活的想象。

(免责声明:本文为本网站出于传播商业信息之目的进行转载发布,不代表本网站的观点及立场。本文所涉文、图、音视频等资料之一切权力和法律责任归材料提供方所有和承担。本网站对此咨询文字、图片等所有信息的真实性不作任何保证或承诺,亦不构成任何购买、投资等建议,据此操作者风险自担。)

本文为转载内容,授权事宜请联系原著作权人。