正在阅读:

指数掘金 | 恒生中国企业指数小幅调整,黄金行业唯一央企纳入指数

扫一扫下载界面新闻APP

指数掘金 | 恒生中国企业指数小幅调整,黄金行业唯一央企纳入指数

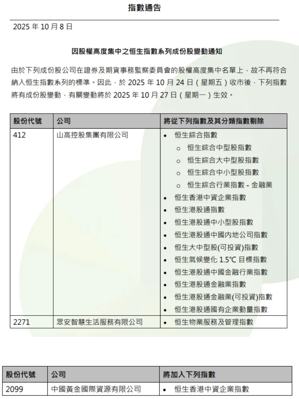
10月8日,恒生指数公司公告,由于下列成份股公司在证券及期货事务监察委员会的股权高度集中名单上,故不再符合纳入恒生指数系列的标准。

10月8日,恒生指数公司公告,由于下列成份股公司在证券及期货事务监察委员会的股权高度集中名单上,故不再符合纳入恒生指数系列的标准。

因此,于2025年10月24日(星期五)收市后,下列指数将有成份股变动,有关变动将于2025年10月27日(星期一)生效。恒生综合指数等指数剔除山高控股 (00412.HK) ,恒生物业服务及管理指数剔除众安智慧生活 (02271.HK),恒生香港中资企业指数纳入中国黄金国际 (02099.HK)。

此前,香港证监会就曾指出山高控股 (00412.HK)股权高度集中,公司称能够遵守公众持股量规定。截至2025年9月1日,二十名股东合共持有14.45亿股,占已发行股本的24%,再加上两名主要股东持有的41.21亿股,占已发行股本的68.46%,合计占已发行股本的92.46%。

对于调入个股方面,招商证券此前表示,公司旗下甲玛矿未来扩产潜力较大。此外,公司在八一牧场和则古朗北两个探矿区开展探矿工作,已显示出很大资源潜力,有望支撑未来更大规模的扩产。

恒生中国企业指数(简称国企指数或H股指数,英文缩写HSCEI)是由恒生指数有限公司编制的反映香港联交所上市H股表现的股价指数,于1994年8月8日首次公布,以1994年7月8日为基准日,初始点位设定为1000点。

2006年12月27日,国企指数首次突破10000点,并于2007年10月30日创下历史最高收市点位20400.07点 。恒生国企指数是追踪在香港上市的50家最大中国内地企业表现的旗舰指数,被誉为"在港上市中资企业的风向标"。成分股均为业务根植于中国内地的国有企业。

image

数据来源:恒生指数官网 日期:2025.10.08

调入个股方面:

中国黄金国际:是中国黄金集团的海外上市平台 聚焦于黄金、铜等矿产资源的勘探、开采和开发 。控股股东资源实力雄厚,是中国黄金行业唯一一家中央企业。公司坐拥中国两座大型矿山:位于内蒙古的长山壕金矿以及位于西藏的甲玛矿。其中甲玛矿区一期及二期分别 于 2010 年 9 月及 2018 年 7 月起开始商业生产奠定了公司发展的坚实基础,显著扩大了资源储量和生产能力。

恒生中国企业指数:易方达恒生国企ETF(510900)、华夏恒生中国企业ETF(159850)


未经正式授权严禁转载本文,侵权必究。如需转载请联系:youlianyunpindao@163.com
以上内容与数据仅供参考,与界面有连云频道立场无关,不构成投资建议,使用前请核实。据此操作,风险自担。

评论

暂无评论哦,快来评价一下吧!

下载界面新闻

微信公众号

微博

指数掘金 | 恒生中国企业指数小幅调整,黄金行业唯一央企纳入指数

10月8日,恒生指数公司公告,由于下列成份股公司在证券及期货事务监察委员会的股权高度集中名单上,故不再符合纳入恒生指数系列的标准。

10月8日,恒生指数公司公告,由于下列成份股公司在证券及期货事务监察委员会的股权高度集中名单上,故不再符合纳入恒生指数系列的标准。

因此,于2025年10月24日(星期五)收市后,下列指数将有成份股变动,有关变动将于2025年10月27日(星期一)生效。恒生综合指数等指数剔除山高控股 (00412.HK) ,恒生物业服务及管理指数剔除众安智慧生活 (02271.HK),恒生香港中资企业指数纳入中国黄金国际 (02099.HK)。

此前,香港证监会就曾指出山高控股 (00412.HK)股权高度集中,公司称能够遵守公众持股量规定。截至2025年9月1日,二十名股东合共持有14.45亿股,占已发行股本的24%,再加上两名主要股东持有的41.21亿股,占已发行股本的68.46%,合计占已发行股本的92.46%。

对于调入个股方面,招商证券此前表示,公司旗下甲玛矿未来扩产潜力较大。此外,公司在八一牧场和则古朗北两个探矿区开展探矿工作,已显示出很大资源潜力,有望支撑未来更大规模的扩产。

恒生中国企业指数(简称国企指数或H股指数,英文缩写HSCEI)是由恒生指数有限公司编制的反映香港联交所上市H股表现的股价指数,于1994年8月8日首次公布,以1994年7月8日为基准日,初始点位设定为1000点。

2006年12月27日,国企指数首次突破10000点,并于2007年10月30日创下历史最高收市点位20400.07点 。恒生国企指数是追踪在香港上市的50家最大中国内地企业表现的旗舰指数,被誉为"在港上市中资企业的风向标"。成分股均为业务根植于中国内地的国有企业。

image

数据来源:恒生指数官网 日期:2025.10.08

调入个股方面:

中国黄金国际:是中国黄金集团的海外上市平台 聚焦于黄金、铜等矿产资源的勘探、开采和开发 。控股股东资源实力雄厚,是中国黄金行业唯一一家中央企业。公司坐拥中国两座大型矿山:位于内蒙古的长山壕金矿以及位于西藏的甲玛矿。其中甲玛矿区一期及二期分别 于 2010 年 9 月及 2018 年 7 月起开始商业生产奠定了公司发展的坚实基础,显著扩大了资源储量和生产能力。

恒生中国企业指数:易方达恒生国企ETF(510900)、华夏恒生中国企业ETF(159850)

未经正式授权严禁转载本文,侵权必究。