正在阅读:

艺术教育背后,远不止2个学分那么简单

扫一扫下载界面新闻APP

艺术教育背后,远不止2个学分那么简单

本科毕业多了一项“硬指标”!

文 | 文化产业评论 小军哥(文化产业评论作者、三川汇文旅体研究院研究员)

编辑 | 半岛

近日,教育部印发《高等学校公共艺术课程指导纲要》强调,高等学校要坚持育人导向,积极建设基于人人的教学活动与艺术教育实践课程相结合的公共艺术课程体系,并要求各高等学校把公共艺术教学列入相关专业的本科培养计划,本科生修满公共艺术课程2个学分方能毕业。

那么,公共艺术课有必要成为所有本科生的必修课吗?对于未来本科教育有哪些影响?又会产生怎样的社会辐射效应?本期文化产业评论将就这些话题展开讨论。

艺术教育背后,远不止2个学分那么简单

习近平总书记在全国教育大会上指出,要全面加强和改进学校美育,坚持以美育人、以文化人,提高学生审美和人文素养。

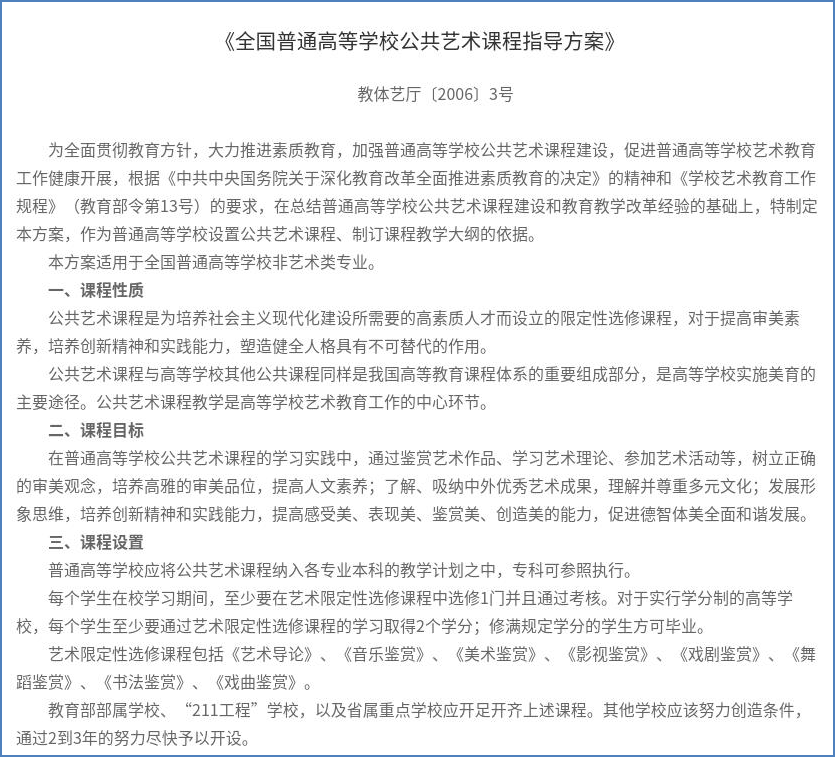
早在2006年3月,我国教育部办公厅印发的《全国普通高等学校公共艺术课程指导方案》就明确提出,一般普通高等学校都要将公共艺术课程纳入各专业本科的教学计划之,规定每位毕业生在校就读期间,至少要在艺术限定性选修课程中选修1门。对采用学分制的院校,每位毕业生必须先经过艺术限定性选修科目的学习,取得2个学分方可毕业。

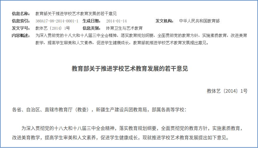
2014年1月,教育部印发《关于推进学校艺术教育发展的若干意见》再次明确要求,一般高等学校根据《我国普通高等学校公共艺术课程指导实施方案》的规定,面向全体学生开设公共艺术课程,并纳入学分管理。并要求进一步办好大中小学生艺术展演活动和高雅艺术进校园活动,抓好中华优秀传统文化艺术传承学校与基地的建设工作。

2015年9月,国务院办公厅印发《关于全面加强和改进学校美育工作的意见》,并在引言中尖锐地指出,当前高校美育工作仍是整个中国高等教育管理工作中的薄弱环节,重点体现在部分地区和高校对美育育人的作用理解还不够深入,重应试轻素质、重个别轻整体、重竞赛轻推广,应付、挤占、停上高校艺术课的情况依然出现;资源不完善,师资力量仍然缺额严重,没有统筹整体的协调推动体系。

党的十八大以来,高校美育工作取得了可喜的进展,美育的育人导向更加凸显,课程建设稳步推进。但在实际落实中仍表现出,美育工作与当前中国高等教育改革蓬勃发展的实际需要、与构建德智体美劳全面培养的育人体系、与满足广大青年学子对优质丰富美育资源的期盼等不相适应的问题。

2019年4月,教育部印发了《关于切实加强新时代高等学校美育工作的意见》,对高校美育工作的指导思想、基本原则、总体目标、重点任务、主要举措、组织保障等方面作出了明确部署。再次重申,各高校要把公共艺术课程与艺术实践纳入教学计划,每位学生须修满学校规定的公共艺术课程学分方能毕业。

值教育界反思的是,2020年10月,为推进美育教育真正落到实处,中央办公厅、国务院办公厅颁布《关于全面加强和改进新时代学校美育工作的意见》,再次明确,要将美育融入各类高校人才培养全过程,落实到基础教育各个学段。这是继2015年国务院办公厅出台《关于全面加强和改进学校美育工作的意见》之后发布的第二个国家性文件,且以中办国办名义印发,足见这项工作的迫切性和重要性。

中办国办文件还明确,到2022年,学校美育取得突破性进展,美育课程全面开齐开足,教育教学改革成效显著,资源配置和考核体制进一步完善,监督机制更加健全,艺术教育成效显著提升,全国大中小学生审美水平与人文素质均明显提高。到2035年,基本形成全覆盖、多样化、高质量的具有中国特色的现代化学校美育体系。

综上表明,艺术教育远不止2个学分那么简单,它是中国教育课程体系的重要部分,是高校美育教育工作的中心环节,也是开展美育的主要渠道,对培养的审美观和人文科学素养,培育创业精神和能力,具有难以取代的社会价值和重大意义。

由选修到必修,本科生多了一项“硬指标”

据一项2018年北京13所重点高校从事公共艺术教育管理教师的访问调查显示,在这13所重点高校中,有46.15%的高校没有设置艺术限定性选修课程;有19.22%的学生从来没有选修过艺术类公共教学;有46.15%的高校没有设置公共艺术教室等教学场所。

为此,文化产业评论(ID:whcypl)认为,这次教育部把艺术教育列入课程指导纲要,不仅从思想上纠正了中国高校对艺术教育“无用之学”“没有必要”等错误认识,而且对于促进中国高等学校本科教学改革,特别是提高中国大学生的艺术认知、审美感受、艺术表达、创意应用等的核心素质,有着重大的意义。

一是课程设置由单一化变为系统化。2006版《指导方案》规定,大学艺术限定性选修课程包括《艺术导论》《音乐鉴赏》《美术鉴赏》《影视鉴赏》《戏剧鉴赏》等;任意性选修课程包括作品赏析类,如《交响音乐赏析》等;艺术史论类,如《中国音乐简史》等;艺术批评类,如《现代艺术评论》等;艺术实践类,如《合唱艺术》《DV制作》等。

2022版《指导纲要》则规定,公共艺术课程包括美学和艺术史论类、艺术鉴赏和评论类、艺术体验和实践类等三种类型课程,并对三类课程作了弹性指引,如美学和艺术史论类可开设艺术导论、美学概论、中西方美术史、文艺理论等;艺术鉴赏和评论类可开设音乐、美术、影视、戏剧、舞蹈、书法等的鉴赏和评论等课程。相比之前,课程设置体现了完整性、连贯性、系统性,更加符合大学生定位和要求。

二是教学目标由软要求变为硬指标。与以往出台的“艺术教育意见”“课程指导方案”不同,此次教育部2022版《指导纲要》明确,每个学生在校学习期间,要在美学和艺术史论类、艺术鉴赏和评论类、艺术体验和实践类这三类课程中通过学习和考核,取得2个学分方可毕业。其中,美学和艺术史论类、艺术鉴赏和评论类课程至少取得1个学分。

这也标志着,艺术教育正式由过去大学生限定性选修课变成本科生必修课,并成为今后能否顺利毕业的“硬指标”!对于这个重要转变,值得各地高校在读本科生高度关注,稍有懈怠的话将面临“挂科”风险,影响正常毕业!

三是教学模式由课堂化转向基地化。在规范艺术教学方面,2022版《指导纲要》中指出,高等学校可根据自身学科建设、所在地域艺术教育资源比较优势,开展三种类型的公共艺术教学,建设一批美育实践基地,培育一批公共艺术教育优秀成果和名师工作室。特别强调,各中华优秀传统文化传承基地建设学校要结合自身优势,强化基地成果的应用。

文化产业评论(ID:whcypl)梳理发现,为贯彻落实中办国办《关于实施中华优秀传统文化传承发展工程的意见》精神,教育部自2018年以来已支持清华大学等106所高校,先后建成中华优秀传统文化传承基地,并在课程建设、社团建设、工作坊建设、科学研究、展示交流等方面取得重要成果,将成为开展公共艺术教育与实践活动的重要资源和教学载体。

四是组织保障工作由被动转为主动。2022版《指导纲要》明确提出,落实高等学校公共艺术教材建设主体责任,建立由校级领导负责、相关职能部门协同、公共艺术教育教学部门具体实施的公共艺术教学管理工作机制。加强公共艺术教师队伍建设,公共艺术课程教师数量不低于在校学生总人数的0.15%;建好配好适应教育教学与实践活动需要的场地设施设备。

与此同时,《指导纲要》还进一步强化了过程管理的督导,提出实施高等学校公共艺术教育自评和年度报告制度。要求各省级教育行政部门制定高等学校公共艺术教育工作的评价与督导指标体系,定期对高等学校公共艺术教育工作开展评估、督导。这些制度机制的建立,必将为推进高等学校美育高质量发展注入内生动力。

艺术教育成“刚需”,文教合作再添新机遇

从探索将艺术教育纳入高校各专业本科的教学选修课程,到推动美育工作与效果作为大中小幼教学评价的重要指标,再到此次艺术教育纳入高校本科教学工作评估和本科生学业指标体系,在国家一系列政策的加持下,艺术教育成为学校“刚需”的同时,也为艺术院校毕业生就业,以及文化与教育合作提供了新的机遇。

一是艺术类毕业生迎来就业好机会。众所周知,全国艺术类高校是美育工作重点,也是培养专职艺术教师的摇篮。近年来,迫于就业压力很多艺术院校毕业生学非所用。《指导纲要》提出,高等学校要建立一支以专职艺术教师为主体、以兼职艺术教师为补充的公共艺术教师队伍,其中专职教师数量不得小于艺术教师总数量的50%。

这对艺术院校毕业生,特别是音乐、美术、戏剧等相关专业毕业生而言,无疑是最好的就业红利。随着艺术教育全面普及,大中小幼专职教师的需求量还会不断增加,很多艺术院校毕业生有望留校任教,且参加大中小学艺术教师选聘的机率也将大大提升。

二是文教协同育人将成为重要载体。近年来,随着国家公共文化服务体系创新发展,各地文化部门面向各级学校持续开展“戏曲进校园”“非遗进校园”“博物馆进校园”等品牌服务活动,有的地区公共文化机构还在学校建立了艺术名家工作室和非遗工作坊,为文化与教育协同育人奠定了扎实基础。

2021年5月,教育部、文旅部、财政部等3部门联合发布《关于开展2021年高雅艺术进校园活动的通知》,要求把高雅艺术进校园活动作为高校美育培根铸魂的重要载体,健全协同育人工作机制,加强学校与文化、宣传、文艺团体等部门的长效合作,整合各类优质美育资源,进一步健全基于人人的美育育人体系。

与此同时,3部门还共同制定了“美育浸润行动计划”,支持20所高校整合优质美育人才,对本地区尤其是老少边贫地区和广大农村地区的中小学校美育课程教学、艺术社团活动、美育教师培训、校园文化创建等提供定向精准帮扶,实现了“以文促教、以教兴文”双向受益的目标。

三是校地合作共建共享成为新亮点。2022版《指导纲要》中提出,要建好满足高等学校公共艺术教育教学和实践活动需求的场馆设施、专用教室等设施设备,鼓励高等学校与地方共建共享剧院、音乐厅、美术馆、书法馆、博物馆等公共文化阵地。这样,不但能够增强当地财政对高等院校艺术教学场所建设的扶持力度,还能够更加调动高等学校投入当地公益文化服务体系建设的动力。

例如,2019年9月,由成都市与四川大学共建的博物馆群项目正式启动。该项目工程面积约210亩,总投入约13亿元,将借助四川大学的人类博物院与自然科学博物院等馆藏资源优势,规划建设博物馆区、小型博物馆区、研学博览区、博览文创拓展区,以及滨江博览文创产业带,建成后将成为四川首个面向公共开放的世界级大学综合博物馆集群。

四是助力地方文化创意产教融合发展。2022版《指导纲要》中指出,根据高校学科建设、所在地域等教育资源的优势以及教师的特长和研究成果,开发一批公共艺术优质数字教育资源,培育一批高等学校公共艺术教育优秀成果和名师工作室。此举,为地方对接本地文化创意产业发展需求,推动校企合作提供难得机遇。

据文化产业评论(ID:whcypl)梳理,早在2016年上海市出台的《上海市文教结合工作三年行动计划(2016-2018年)》就明确提出,支持高校设立50个左右人才工作室,在文化和艺术创意等领域为地方培养高水平人才。同时,还支持高校依托文创园区和企业设立10个大学生文创实践基地;支持高校与文创企业骨干双向互聘,为高校大学生创业就业提供岗位,推进文创产教融合常态化。

结语

把公共艺术课程作为高校本科生必修课,实施起来并不困难,关键在于如何正确认识“修满2个学分才能毕业”背后所蕴含的内在价值?能否站在文化强国、教育强国、人才强国的高度回答新时代高校美育为什么、是什么、怎么做等问题?才能真正从思想与行动上与国家部署要求同向同行,与实施素质教育的要求同向同行,与学生全面发展的紧迫需要同向同行!

编审 | 时光

参考资料:

1.2006年3月,教育部办公厅《全国普通高等学校公共艺术课程指导方案》

2.2014年1月,教育部《关于推进学校艺术教育发展的若干意见》

3.2015年9月,国务院办公厅《关于全面加强和改进学校美育工作的意见》

4.2019年4月,教育部《关于切实加强新时代高等学校美育工作的意见》

5.2020年10月,中共中央办公厅、国务院办公厅《关于全面加强和改进新时代学校美育工作的意见》

6.2021年5月,教育部、文旅部、财政部《关于开展2021年高雅艺术进校园活动的通知》

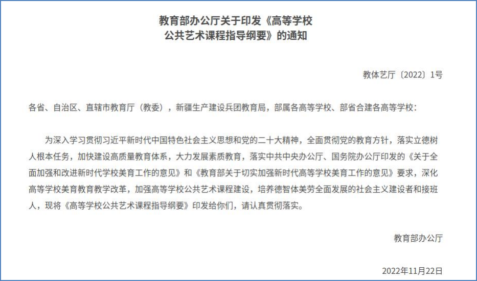
7.2022年11月,教育部《高等学校公共艺术课程指导纲要》

本文为转载内容,授权事宜请联系原著作权人。

评论

暂无评论哦,快来评价一下吧!

下载界面新闻

微信公众号

微博

艺术教育背后,远不止2个学分那么简单

本科毕业多了一项“硬指标”!

文 | 文化产业评论 小军哥(文化产业评论作者、三川汇文旅体研究院研究员)

编辑 | 半岛

近日,教育部印发《高等学校公共艺术课程指导纲要》强调,高等学校要坚持育人导向,积极建设基于人人的教学活动与艺术教育实践课程相结合的公共艺术课程体系,并要求各高等学校把公共艺术教学列入相关专业的本科培养计划,本科生修满公共艺术课程2个学分方能毕业。

那么,公共艺术课有必要成为所有本科生的必修课吗?对于未来本科教育有哪些影响?又会产生怎样的社会辐射效应?本期文化产业评论将就这些话题展开讨论。

艺术教育背后,远不止2个学分那么简单

习近平总书记在全国教育大会上指出,要全面加强和改进学校美育,坚持以美育人、以文化人,提高学生审美和人文素养。

早在2006年3月,我国教育部办公厅印发的《全国普通高等学校公共艺术课程指导方案》就明确提出,一般普通高等学校都要将公共艺术课程纳入各专业本科的教学计划之,规定每位毕业生在校就读期间,至少要在艺术限定性选修课程中选修1门。对采用学分制的院校,每位毕业生必须先经过艺术限定性选修科目的学习,取得2个学分方可毕业。

2014年1月,教育部印发《关于推进学校艺术教育发展的若干意见》再次明确要求,一般高等学校根据《我国普通高等学校公共艺术课程指导实施方案》的规定,面向全体学生开设公共艺术课程,并纳入学分管理。并要求进一步办好大中小学生艺术展演活动和高雅艺术进校园活动,抓好中华优秀传统文化艺术传承学校与基地的建设工作。

2015年9月,国务院办公厅印发《关于全面加强和改进学校美育工作的意见》,并在引言中尖锐地指出,当前高校美育工作仍是整个中国高等教育管理工作中的薄弱环节,重点体现在部分地区和高校对美育育人的作用理解还不够深入,重应试轻素质、重个别轻整体、重竞赛轻推广,应付、挤占、停上高校艺术课的情况依然出现;资源不完善,师资力量仍然缺额严重,没有统筹整体的协调推动体系。

党的十八大以来,高校美育工作取得了可喜的进展,美育的育人导向更加凸显,课程建设稳步推进。但在实际落实中仍表现出,美育工作与当前中国高等教育改革蓬勃发展的实际需要、与构建德智体美劳全面培养的育人体系、与满足广大青年学子对优质丰富美育资源的期盼等不相适应的问题。

2019年4月,教育部印发了《关于切实加强新时代高等学校美育工作的意见》,对高校美育工作的指导思想、基本原则、总体目标、重点任务、主要举措、组织保障等方面作出了明确部署。再次重申,各高校要把公共艺术课程与艺术实践纳入教学计划,每位学生须修满学校规定的公共艺术课程学分方能毕业。

值教育界反思的是,2020年10月,为推进美育教育真正落到实处,中央办公厅、国务院办公厅颁布《关于全面加强和改进新时代学校美育工作的意见》,再次明确,要将美育融入各类高校人才培养全过程,落实到基础教育各个学段。这是继2015年国务院办公厅出台《关于全面加强和改进学校美育工作的意见》之后发布的第二个国家性文件,且以中办国办名义印发,足见这项工作的迫切性和重要性。

中办国办文件还明确,到2022年,学校美育取得突破性进展,美育课程全面开齐开足,教育教学改革成效显著,资源配置和考核体制进一步完善,监督机制更加健全,艺术教育成效显著提升,全国大中小学生审美水平与人文素质均明显提高。到2035年,基本形成全覆盖、多样化、高质量的具有中国特色的现代化学校美育体系。

综上表明,艺术教育远不止2个学分那么简单,它是中国教育课程体系的重要部分,是高校美育教育工作的中心环节,也是开展美育的主要渠道,对培养的审美观和人文科学素养,培育创业精神和能力,具有难以取代的社会价值和重大意义。

由选修到必修,本科生多了一项“硬指标”

据一项2018年北京13所重点高校从事公共艺术教育管理教师的访问调查显示,在这13所重点高校中,有46.15%的高校没有设置艺术限定性选修课程;有19.22%的学生从来没有选修过艺术类公共教学;有46.15%的高校没有设置公共艺术教室等教学场所。

为此,文化产业评论(ID:whcypl)认为,这次教育部把艺术教育列入课程指导纲要,不仅从思想上纠正了中国高校对艺术教育“无用之学”“没有必要”等错误认识,而且对于促进中国高等学校本科教学改革,特别是提高中国大学生的艺术认知、审美感受、艺术表达、创意应用等的核心素质,有着重大的意义。

一是课程设置由单一化变为系统化。2006版《指导方案》规定,大学艺术限定性选修课程包括《艺术导论》《音乐鉴赏》《美术鉴赏》《影视鉴赏》《戏剧鉴赏》等;任意性选修课程包括作品赏析类,如《交响音乐赏析》等;艺术史论类,如《中国音乐简史》等;艺术批评类,如《现代艺术评论》等;艺术实践类,如《合唱艺术》《DV制作》等。

2022版《指导纲要》则规定,公共艺术课程包括美学和艺术史论类、艺术鉴赏和评论类、艺术体验和实践类等三种类型课程,并对三类课程作了弹性指引,如美学和艺术史论类可开设艺术导论、美学概论、中西方美术史、文艺理论等;艺术鉴赏和评论类可开设音乐、美术、影视、戏剧、舞蹈、书法等的鉴赏和评论等课程。相比之前,课程设置体现了完整性、连贯性、系统性,更加符合大学生定位和要求。

二是教学目标由软要求变为硬指标。与以往出台的“艺术教育意见”“课程指导方案”不同,此次教育部2022版《指导纲要》明确,每个学生在校学习期间,要在美学和艺术史论类、艺术鉴赏和评论类、艺术体验和实践类这三类课程中通过学习和考核,取得2个学分方可毕业。其中,美学和艺术史论类、艺术鉴赏和评论类课程至少取得1个学分。

这也标志着,艺术教育正式由过去大学生限定性选修课变成本科生必修课,并成为今后能否顺利毕业的“硬指标”!对于这个重要转变,值得各地高校在读本科生高度关注,稍有懈怠的话将面临“挂科”风险,影响正常毕业!

三是教学模式由课堂化转向基地化。在规范艺术教学方面,2022版《指导纲要》中指出,高等学校可根据自身学科建设、所在地域艺术教育资源比较优势,开展三种类型的公共艺术教学,建设一批美育实践基地,培育一批公共艺术教育优秀成果和名师工作室。特别强调,各中华优秀传统文化传承基地建设学校要结合自身优势,强化基地成果的应用。

文化产业评论(ID:whcypl)梳理发现,为贯彻落实中办国办《关于实施中华优秀传统文化传承发展工程的意见》精神,教育部自2018年以来已支持清华大学等106所高校,先后建成中华优秀传统文化传承基地,并在课程建设、社团建设、工作坊建设、科学研究、展示交流等方面取得重要成果,将成为开展公共艺术教育与实践活动的重要资源和教学载体。

四是组织保障工作由被动转为主动。2022版《指导纲要》明确提出,落实高等学校公共艺术教材建设主体责任,建立由校级领导负责、相关职能部门协同、公共艺术教育教学部门具体实施的公共艺术教学管理工作机制。加强公共艺术教师队伍建设,公共艺术课程教师数量不低于在校学生总人数的0.15%;建好配好适应教育教学与实践活动需要的场地设施设备。

与此同时,《指导纲要》还进一步强化了过程管理的督导,提出实施高等学校公共艺术教育自评和年度报告制度。要求各省级教育行政部门制定高等学校公共艺术教育工作的评价与督导指标体系,定期对高等学校公共艺术教育工作开展评估、督导。这些制度机制的建立,必将为推进高等学校美育高质量发展注入内生动力。

艺术教育成“刚需”,文教合作再添新机遇

从探索将艺术教育纳入高校各专业本科的教学选修课程,到推动美育工作与效果作为大中小幼教学评价的重要指标,再到此次艺术教育纳入高校本科教学工作评估和本科生学业指标体系,在国家一系列政策的加持下,艺术教育成为学校“刚需”的同时,也为艺术院校毕业生就业,以及文化与教育合作提供了新的机遇。

一是艺术类毕业生迎来就业好机会。众所周知,全国艺术类高校是美育工作重点,也是培养专职艺术教师的摇篮。近年来,迫于就业压力很多艺术院校毕业生学非所用。《指导纲要》提出,高等学校要建立一支以专职艺术教师为主体、以兼职艺术教师为补充的公共艺术教师队伍,其中专职教师数量不得小于艺术教师总数量的50%。

这对艺术院校毕业生,特别是音乐、美术、戏剧等相关专业毕业生而言,无疑是最好的就业红利。随着艺术教育全面普及,大中小幼专职教师的需求量还会不断增加,很多艺术院校毕业生有望留校任教,且参加大中小学艺术教师选聘的机率也将大大提升。

二是文教协同育人将成为重要载体。近年来,随着国家公共文化服务体系创新发展,各地文化部门面向各级学校持续开展“戏曲进校园”“非遗进校园”“博物馆进校园”等品牌服务活动,有的地区公共文化机构还在学校建立了艺术名家工作室和非遗工作坊,为文化与教育协同育人奠定了扎实基础。

2021年5月,教育部、文旅部、财政部等3部门联合发布《关于开展2021年高雅艺术进校园活动的通知》,要求把高雅艺术进校园活动作为高校美育培根铸魂的重要载体,健全协同育人工作机制,加强学校与文化、宣传、文艺团体等部门的长效合作,整合各类优质美育资源,进一步健全基于人人的美育育人体系。

与此同时,3部门还共同制定了“美育浸润行动计划”,支持20所高校整合优质美育人才,对本地区尤其是老少边贫地区和广大农村地区的中小学校美育课程教学、艺术社团活动、美育教师培训、校园文化创建等提供定向精准帮扶,实现了“以文促教、以教兴文”双向受益的目标。

三是校地合作共建共享成为新亮点。2022版《指导纲要》中提出,要建好满足高等学校公共艺术教育教学和实践活动需求的场馆设施、专用教室等设施设备,鼓励高等学校与地方共建共享剧院、音乐厅、美术馆、书法馆、博物馆等公共文化阵地。这样,不但能够增强当地财政对高等院校艺术教学场所建设的扶持力度,还能够更加调动高等学校投入当地公益文化服务体系建设的动力。

例如,2019年9月,由成都市与四川大学共建的博物馆群项目正式启动。该项目工程面积约210亩,总投入约13亿元,将借助四川大学的人类博物院与自然科学博物院等馆藏资源优势,规划建设博物馆区、小型博物馆区、研学博览区、博览文创拓展区,以及滨江博览文创产业带,建成后将成为四川首个面向公共开放的世界级大学综合博物馆集群。

四是助力地方文化创意产教融合发展。2022版《指导纲要》中指出,根据高校学科建设、所在地域等教育资源的优势以及教师的特长和研究成果,开发一批公共艺术优质数字教育资源,培育一批高等学校公共艺术教育优秀成果和名师工作室。此举,为地方对接本地文化创意产业发展需求,推动校企合作提供难得机遇。

据文化产业评论(ID:whcypl)梳理,早在2016年上海市出台的《上海市文教结合工作三年行动计划(2016-2018年)》就明确提出,支持高校设立50个左右人才工作室,在文化和艺术创意等领域为地方培养高水平人才。同时,还支持高校依托文创园区和企业设立10个大学生文创实践基地;支持高校与文创企业骨干双向互聘,为高校大学生创业就业提供岗位,推进文创产教融合常态化。

结语

把公共艺术课程作为高校本科生必修课,实施起来并不困难,关键在于如何正确认识“修满2个学分才能毕业”背后所蕴含的内在价值?能否站在文化强国、教育强国、人才强国的高度回答新时代高校美育为什么、是什么、怎么做等问题?才能真正从思想与行动上与国家部署要求同向同行,与实施素质教育的要求同向同行,与学生全面发展的紧迫需要同向同行!

编审 | 时光

参考资料:

1.2006年3月,教育部办公厅《全国普通高等学校公共艺术课程指导方案》

2.2014年1月,教育部《关于推进学校艺术教育发展的若干意见》

3.2015年9月,国务院办公厅《关于全面加强和改进学校美育工作的意见》

4.2019年4月,教育部《关于切实加强新时代高等学校美育工作的意见》

5.2020年10月,中共中央办公厅、国务院办公厅《关于全面加强和改进新时代学校美育工作的意见》

6.2021年5月,教育部、文旅部、财政部《关于开展2021年高雅艺术进校园活动的通知》

7.2022年11月,教育部《高等学校公共艺术课程指导纲要》

本文为转载内容,授权事宜请联系原著作权人。